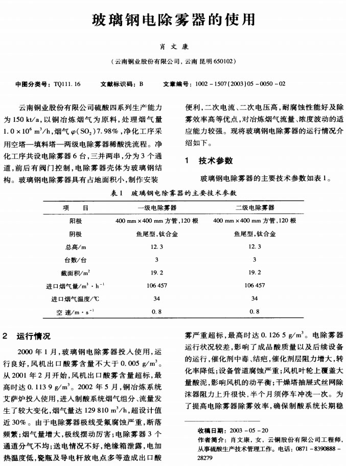
|
濕電咨詢服務: 陶經理18332815001 張經理18633235200
電除霧器的技術改造
a.調整各通道入口閥門開度,使氣量均勻 。
b.原鈦合金魚尾型陰極線腐蝕嚴重,斷落頻繁。現更換采用純鈦雙鈕芒刺極線,減緩了腐蝕 ,強化放電 ,以適應生產需要。
C.原陰極錘質量為4kg,隨著氣量的增大極線擺動厲害 。 現改為質量約為1Okg的極錘 ,保證極線的垂直度和同心度,減少極線擺動。
d.用無水酒精擦絕緣箱內的石英管及變壓器上的瓷瓶 ,增加絕緣性能。
e.原石英套管電加熱器功率小,易結露,致使二次電壓 、電流較低 ,除霧效率降 ,現提高電加熱器功率 ,提高保溫箱溫度 。
f. 每個班沖冼一個通道,依次循環 ,每次沖冼時間為10min ,并適當調高二次電壓 、電流值。另外,填料塔的除塵效果不好,致使電除霧器電暈極肥大 、沉淀極積塵嚴重。現增加了沖冼填料塔捕沫層次數 ,每周 2 次。
4 改造效果
通過以上改進 ,電除霧器的除霧效率明顯提高 ,風機出口酸霧含量下降為0.0071 g/m 。但由于銅系統艾薩爐投 產后進人制酸的煙氣量大且煙氣成分復雜,雜質含量高,故酸霧仍不達標。我們將繼續優化生產,將酸霧控制在指標范圍內,保證制酸系統長期穩定運行 。

河北威美環保設備科技有限公司
→查看更多河北威美環保產品 濕式靜電除塵器 電除霧器 陽極管 濕電 濕電除塵器 陰極線 濕法脫硫除塵 濕式電除塵器 不銹鋼陽極管 半干法脫硫 玻璃鋼儲罐 玻璃鋼管道 脫硫塔噴淋層 側攪拌
→ 免費濕電咨詢服務:陶經理18332815001 張經理18633235200
→ 回首頁 
|