|
濕電咨詢服務: 陶經理18332815001 張經理18633235200
一、吸收塔的設計
吸收塔是脫硫裝置的核心,是利用石灰石和亞硫酸鈣來脫去煙氣中二氧化硫氣體的主要設備,要保證較高的脫硫效率,必須對吸收塔系統進行詳細的計算,包括吸收塔的尺寸設計,塔內噴嘴的配置,吸收塔底部攪拌裝置的形式的選擇、吸收塔材料的選擇以及配套結構的選擇(包括法蘭、人孔等)。
1.1 吸收塔的直徑和噴淋塔高度設計
本脫硫工藝選用的吸收塔為噴淋塔,噴淋塔的尺寸設計包括噴淋塔的高度設計、噴淋塔的直徑設計
1.1.1 噴淋塔的高度設計
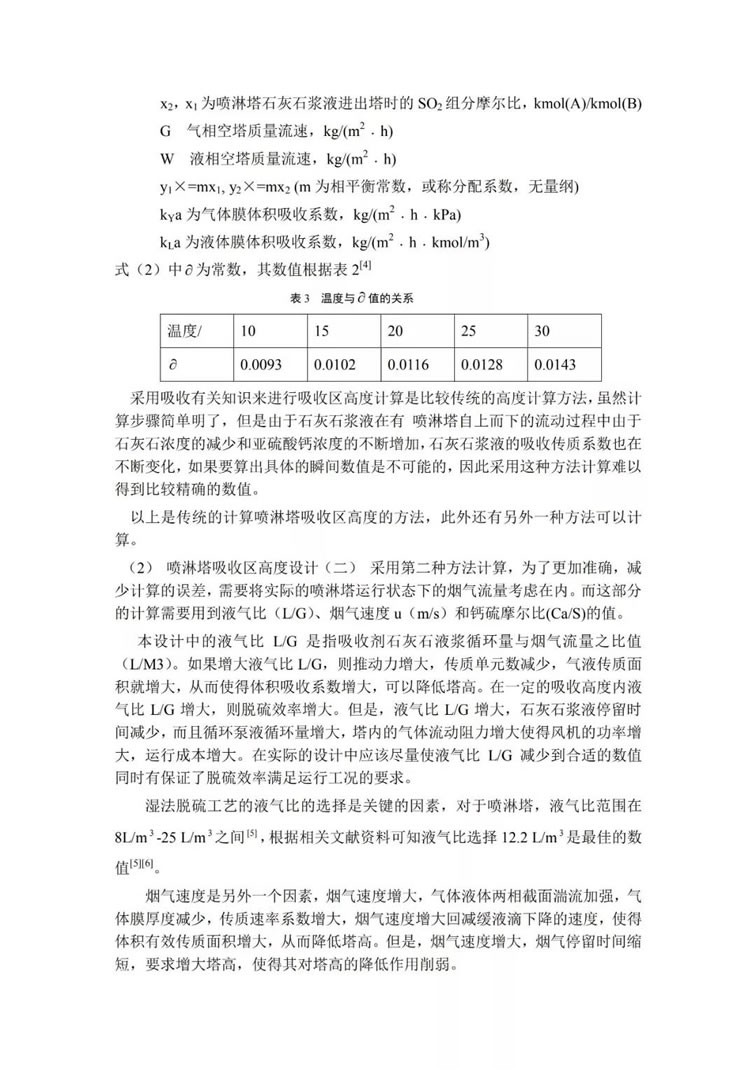
噴淋塔的高度由三大部分組成,即噴淋塔吸收區高度、噴淋塔漿液池高度和噴淋塔除霧區高度。但是吸收區高度是*主要的,計算過程也*復雜,次部分高度設計需將許多的影響因素考慮在內。而計算噴淋塔吸收區高度主要有兩種方法:
(1)噴淋塔吸收區高度設計
達到一定的吸收目標需要一定的塔高。 通常煙氣中的二氧化硫濃度比較低。




























河北威美環保設備科技有限公司
→查看更多河北威美環保產品 濕式靜電除塵器 電除霧器 陽極管 濕電 濕電除塵器 陰極線 濕法脫硫除塵 濕式電除塵器 不銹鋼陽極管 半干法脫硫 玻璃鋼儲罐 玻璃鋼管道 脫硫塔噴淋層 側攪拌
→ 免費濕電咨詢服務:陶經理18332815001 張經理18633235200
→ 回首頁 
|